发布日期:2025-06-05 16:36 点击次数:178

12月16日,胖东来官方账号发文,公开搜集对于“侵权处理方针”的想法。面前,集会平台和实体方针中存在无数未经授权使用和冒用胖东来企业称号、商标商号的行径,导致浮滥者浑浊,酿成食物安全及品性隐患,挫伤浮滥者职权和社会诚信。具体侵权行径包括冒用模式销售非胖东来商品、黄牛及直播间误导公众、失当言论漫骂生意信誉等。
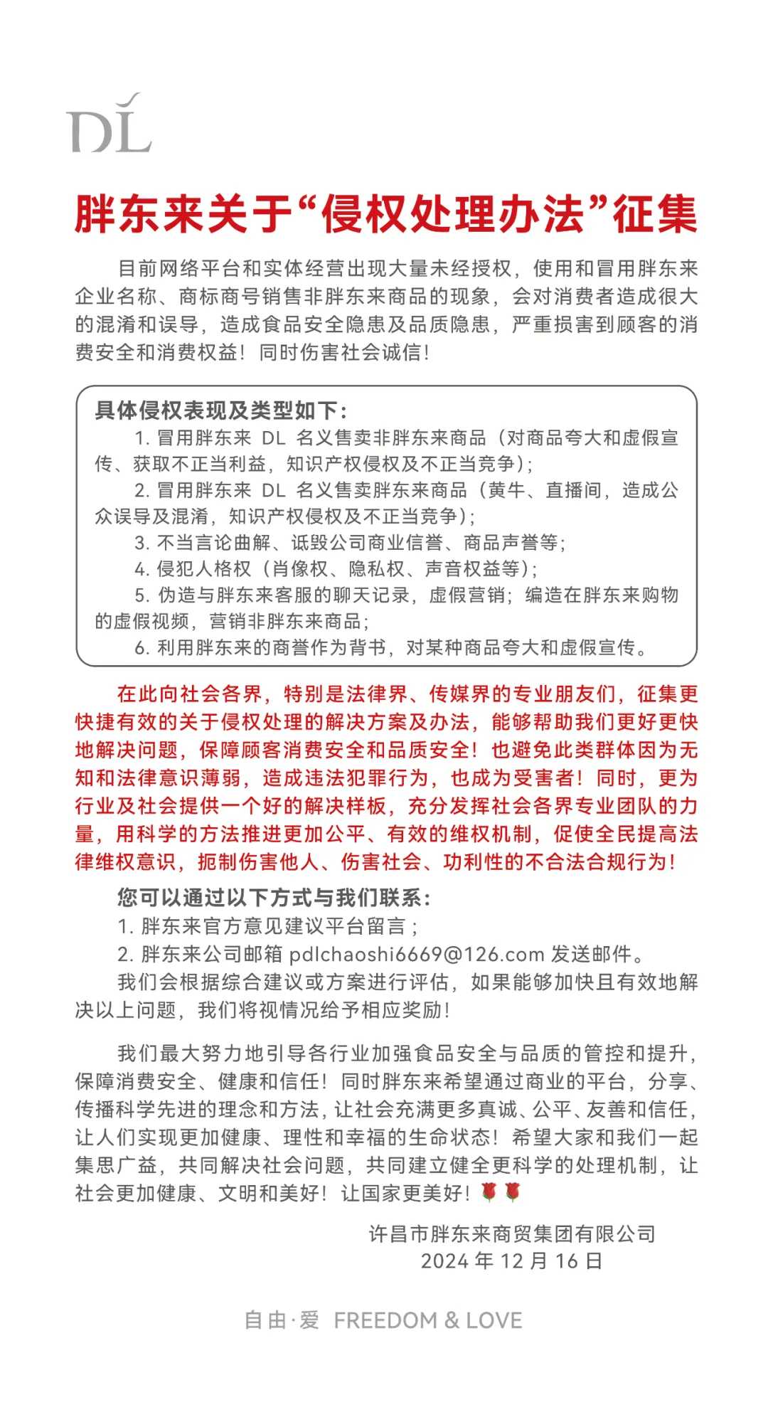
12月16日晚间,胖东来官方账号发文,公开搜集胖东来对于“侵权处理方针”:
当今集会平台和实体方针出现无数未经授权,使用和冒用胖东来企业称号、商标商号销售非胖东来商品的风光,会抵浮滥者酿成很大的浑浊和误导,酿成食物安全隐患及品性隐患,严重挫伤到顾主的浮滥安全和浮滥职权!同期伤害社会诚信!
具体侵权融会及类型如下:
1.冒用胖东来 DL 模式售卖非胖东来商品(对商品夸大和失实宣传、获得不耿介利益,常识产权侵权及不耿介竞争);
2.冒用胖东来 DL 模式售卖胖东来商品(黄牛、直播间,酿成公众误导及浑浊,常识产权侵权及不耿介竞争);
3.失当言论诬蔑、漫骂公司生意信誉、商品声誉等;
4.骚动东说念主格权(肖像权、阴私权、声息职权等);
5.伪造与胖东来客服的聊天记载,失实营销;捏造在胖东来购物的失实视频,营销非胖东来商品;
6.欺诈胖东来的商誉看成背书,对某种商品夸大和失实宣传。
胖东来方面示意,在此向社会各界,至极是法律界、传媒界的专科一又友们,搜集更快捷有用的对于侵权处理的惩处决策及方针,好像匡助咱们更好更快地惩处问题,保险顾主浮滥安全和品性安全!
源流:逐日经济新闻、胖东来开云kaiyun